• 主页 > 攻略问答
  • 2024 - 2025赛季NYBO竞赛规则:赛事排期、组别与球队报名人数要求全解析

    2024-2025 NYBO

    篮球裁判手势违例_篮球裁判手势连罚规则视频_蓝球判罚手势

    竞赛规则

    蓝球判罚手势_篮球裁判手势连罚规则视频_篮球裁判手势违例

    01

    比赛时间表

    秋季锦标赛:2024年9月至2025年2月

    春季:2025年3月至2025年6月

    决赛:2025年7月(暂定)

    国际比赛:2025年8月(暂定)

    02

    事件组

    U6组:3VS3

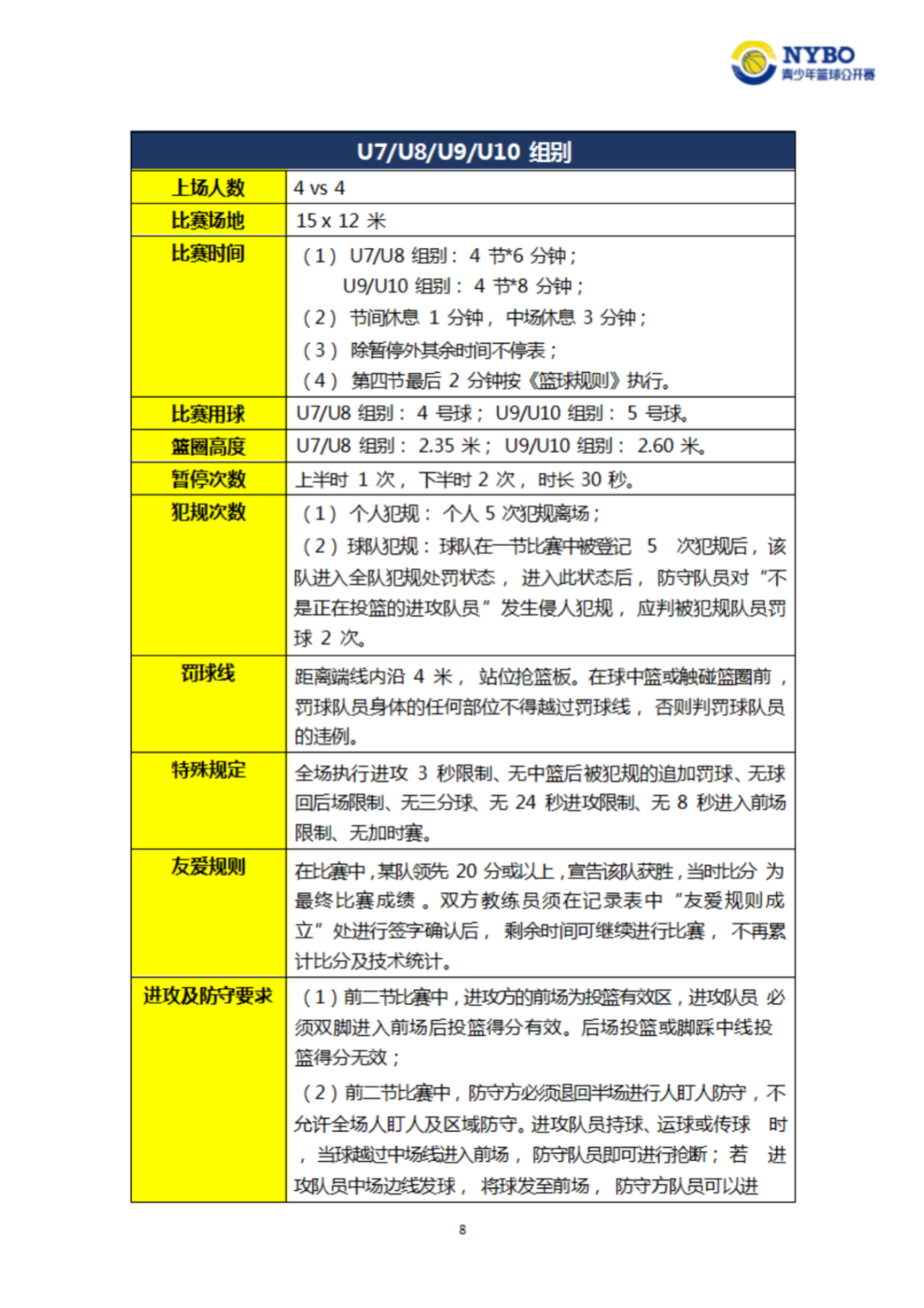
    U7/U8/U9/U10,组:4 vs 4

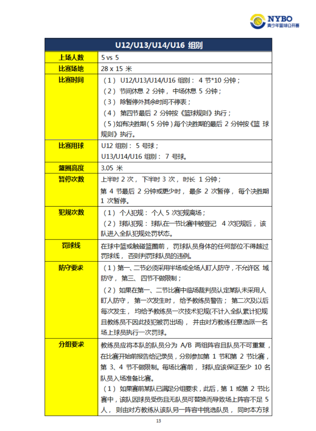
    U11/U12/U13/U14/U16,组:5 VS5

    注意:U6/U7/U8/U9/U10/U11,该小组可以到处都是男性球员,所有女性球员,或者是男女的混合团队; U12/U13/U14/U16分为男性和女性群体。

    蓝球判罚手势_篮球裁判手势连罚规则视频_篮球裁判手势违例

    03

    团队注册要求

    (1)教练

    每个团队都可以注册2名教练,以及1位主教练和1名助理教练。

    (2)运动员

    U6组:可以注册6-10个团队成员;

    U7/U8/U9/U10组:可以注册8-15个团队成员;

    U11/U12/U13/U14/U16组:可以注册10-15个团队成员。

    (3)团队注册

    1)每个团队成员只能在春季和秋季比赛中代表一个团队。如果团队成员代表多个团队参加,一旦发现,则团队成员代表的团队的所有春季和秋季竞赛成绩将被取消;

    2)每个团队只能参加同一竞争区域的一个小组。如果您发现一个团队在同一竞赛区域中参与多个小组,一旦经过验证,则所有团队的比赛结果将被取消。

    蓝球判罚手势_篮球裁判手势违例_篮球裁判手势连罚规则视频

    04

    年龄要求

    (1)U6组:2018年9月1日以后出生的人,包括9月1日;

    (2)U7组:2017年9月1日以后出生的人,包括9月1日;

    (3)U8组:2016年9月1日以后出生的人,包括9月1日;

    (4)U9组:2015年9月1日之后出生的人,包括9月1日;

    (5)U10组:2014年9月1日以后出生的人,包括9月1日;

    (6)U11组:2013年9月1日以后出生的人,包括9月1日;

    (7)U12小组:2012年9月1日之后出生的人,包括9月1日;

    (8)U13小组:2011年9月1日之后出生的人,包括9月1日;

    (9)U14组:2010年9月1日以后出生的人,包括9月1日;

    (10)U16小组:2008年9月1日以后出生的小组,包括9月1日。

    05

    条目证书要求

    (1)中国大陆居民与以下文件一起参加比赛(如果您能满足其中的话):

    一个。中华人民共和国第二代居民身份证的原始或原始临时身份证;

    b。家庭注册簿 +原始文件,例如学生ID卡/学生证书/香港和澳门通行证/临时身份证书/社会保障卡(证书必须包含我自己的照片);

    (2)香港,澳门,台湾或外国玩家可以使用护照,香港和澳门居民的旅行许可证,台湾居民的旅行许可证以及其他文件参加比赛。

    笔记:

    1)在每场比赛之前,玩家必须将原始文档带来资格检查。在团队的主教练收集所有团队成员的原始有效身份证书并将其交给双方的教练进行检查之后,双方的教练必须在录制表格的“玩家身份验证”部分中签名并确认,然后才能开始比赛。

    2)如果玩家在游戏开始之前无法提供原始的有效身份证书,则不得允许他参加游戏;录音站必须提醒两位教练在比赛前签名和确认。如果教练拒绝签约,裁判有权避免球队。

    3)为了成功进行资格审查,组织委员会建议所有中国大陆居民群体提前申请第二代居民身份证。

    06

    团队名称

    团队名称需要健康,积极性和遵守公共秩序和良好的习俗。如果要求不符合要求,则必须根据需要修改团队名称。如果俱乐部或学校团队参加多个小组比赛,则应将团队名称分为小组。 (例如:北京勇士俱乐部U6团队,北京勇士俱乐部U7队,北京勇士俱乐部U8团队)

    蓝球判罚手势_篮球裁判手势连罚规则视频_篮球裁判手势违例

    篮球裁判手势连罚规则视频_蓝球判罚手势_篮球裁判手势违例

    Huizhou比赛区

    07

    注册团队形成方法

    参与的团队在整个团队中注册,在“ NYBO青年篮球开放式”微信小组注册系统中创建一个团队,创作者邀请球员或教练加入该团队。注册时,您必须上传相关信息,例如清晰的无冠照片(禁止使用生活照片,艺术照片等的照片),第二代ID卡等。注册时间为截止日期后,不允许其他团队成员更换或更换。

    篮球裁判手势连罚规则视频_蓝球判罚手势_篮球裁判手势违例

    蓝球判罚手势_篮球裁判手势违例_篮球裁判手势连罚规则视频

    蓝球判罚手势_篮球裁判手势违例_篮球裁判手势连罚规则视频

    蓝球判罚手势_篮球裁判手势违例_篮球裁判手势连罚规则视频

    08

    国家决赛资格

    篮球裁判手势违例_篮球裁判手势连罚规则视频_蓝球判罚手势

    今年春季和秋季赛季每个部门的冠军团队都有资格参加全国决赛。决赛团队的名称必须与城市队的名称一致。

    (1)国家决赛要求所有中国大陆居民与原始的第二代居民身份证或原始临时身份证一起参加比赛;

    (2)如果在春季和秋季的每个竞赛区域的单一组中有少于4支球队,那么该小组没有获得国家决赛的资格;

    (3)参加国家决赛的球队可以根据原始球队对球员进行适当的调整,并且调整被分为更换或增加球员。具体要求是:

    1)U6组的调整总数不得超过3个参与者,U7/U8/U9/U10组中的调整总数不得超过4个参与者,并且U11/U12/U13/U14/U16组中的调整总数不得超过5个参与者;

    2)调整后的球员必须是今年的NYBO参与球员。注意:未完成问题的注册说明应占上风。

    蓝球判罚手势_篮球裁判手势违例_篮球裁判手势连罚规则视频

    (iii)竞争方法和排名决定

    1。竞争系统

    如果每个组的注册次数为7或以下,则必须以单个周期或双周期方式进行竞争;如果注册团队的数量为8或更多,则竞争区域可以根据实际条件采用单个周期或小组周期跨淘汰竞争方法。

    2。竞争规则和特殊规定

    (1)U6组:采用NYBO篮球规则

    U7/U8/U9/U10/U11

    小组:请参阅中国篮球规则与NYBO篮球规则相结合

    U12/U13/U14/U16

    小组:采用中国篮球协会批准的FIBA篮球规则

    (2)体育场的大小:

    U6/U7/U8/U9/U10组:15x12米;

    蓝球判罚手势_篮球裁判手势违例_篮球裁判手势连罚规则视频

    U11组:站点计划(选择以下两种方法之一)

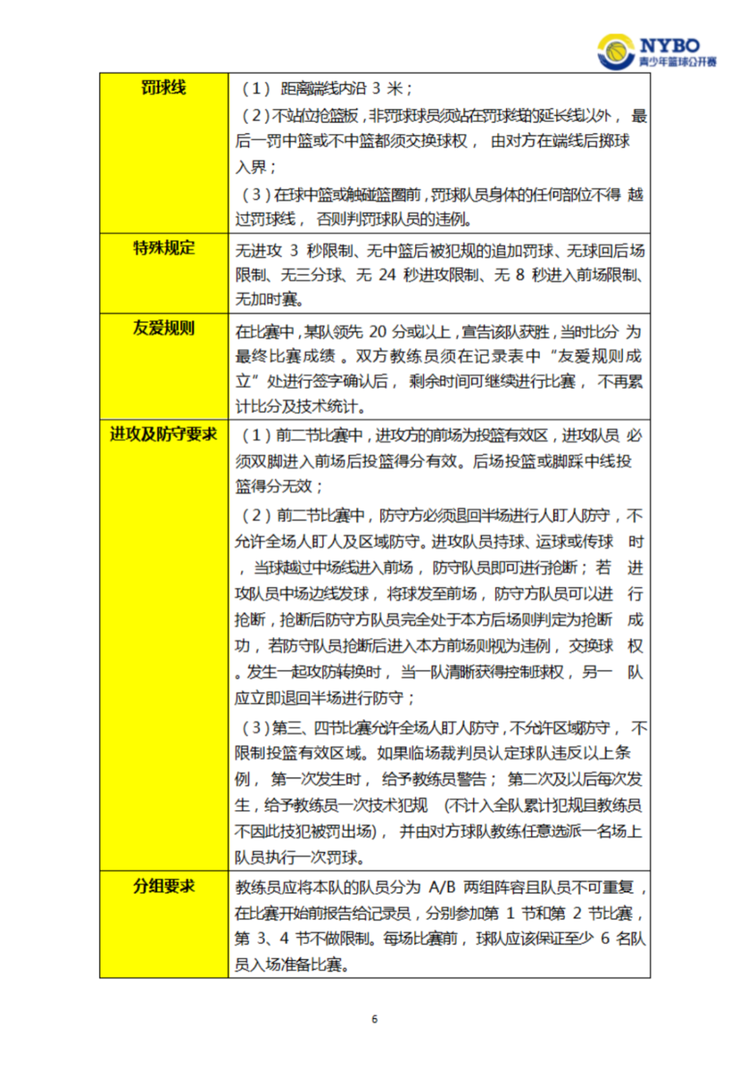
    ①方法1:当可以将标准边缘的高度降低到2.75米时,使用标准场28x15米,并设置了新的U11组罚球线。其初始位置与标准罚球线的外边缘之间的距离为0.6米。

    篮球裁判手势违例_篮球裁判手势连罚规则视频_蓝球判罚手势

    ②方法2:当场上的标准篮子架无法移动并且篮球的高度不能减小到2.75米时,新的场尺寸设置为24.4x15米,请移动原始标准场两侧1.8米的端线向前移动,并重置两条端线。在新端线和原始端线之间放置一个高度为2.75米的小篮子架。目前,罚球线距离新端线4米,因此无需重置。

    蓝球判罚手势_篮球裁判手势连罚规则视频_篮球裁判手势违例

    U12/U13/U14/U16组:28x15米。

    蓝球判罚手势_篮球裁判手势连罚规则视频_篮球裁判手势违例

    (3)比赛时间

    U6/U7/U8组:4个部分*6分钟;

    U9/U10组:4个部分*8分钟;

    U11/U12/U13/U14/U16组:4节 * 10分钟。

    (4)特殊法规

    U6组没有三秒钟的进攻性限制,所有U7及以上组将在整个比赛中实施进攻3秒的限制。

    U6/U7/U8/U9/U10组对于那些在被枪击后被犯规后犯规的人没有额外的罚球,没有回到后场限制,没有三分球,没有三分球的进攻限制,没有24秒的进攻限制,没有8秒的入场限制,没有加班,并且整个团队累积犯规限制。如果双方都将球分开,他们将通过罚球决定比赛的胜利。

    U11组在被犯规后被犯规后,没有额外的罚球,返回后场限制,没有三分球,没有24秒的进攻限制,没有8秒的入场限制,没有加时赛,并且整个球队累积了犯规限制。如果双方都将球分开,他们将通过罚球决定比赛的胜利或击败。

    (5)友谊规则(适用于U6/U7/U8/U9/U10类别)

    在比赛中,一个球队领先20分或更多,宣布球队的胜利,得分是比赛的最终结果。双方的教练必须在记录表格中的“建立友谊规则”上签名并确认,并且可以在剩余时间内继续进行比赛,并且将不再积累分数和技术统计数据。

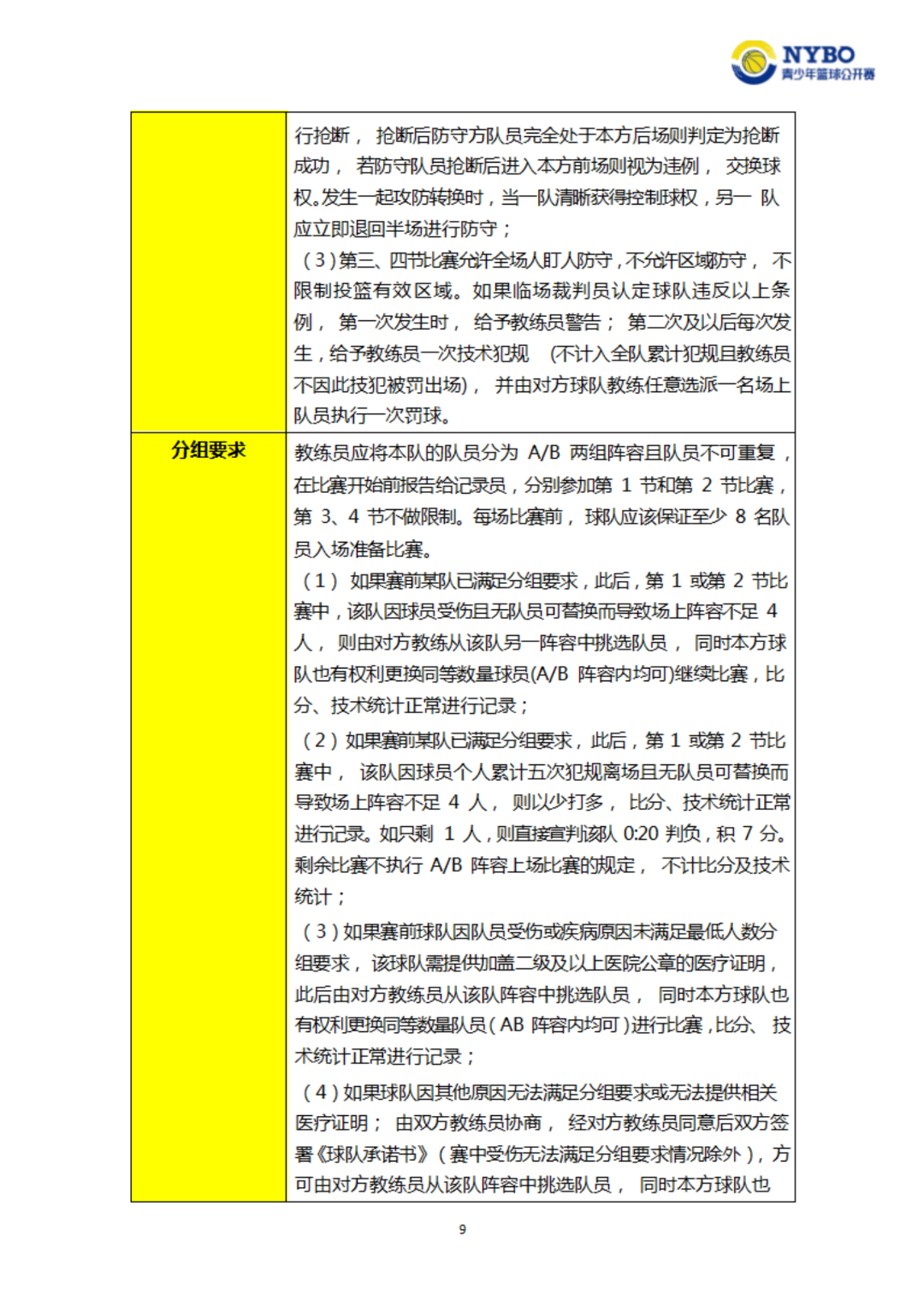
    (6)详细说明每个组规则:

    篮球裁判手势连罚规则视频_蓝球判罚手势_篮球裁判手势违例

    蓝球判罚手势_篮球裁判手势违例_篮球裁判手势连罚规则视频

    篮球裁判手势连罚规则视频_蓝球判罚手势_篮球裁判手势违例

    篮球裁判手势违例_篮球裁判手势连罚规则视频_蓝球判罚手势

    篮球裁判手势连罚规则视频_篮球裁判手势违例_蓝球判罚手势

    蓝球判罚手势_篮球裁判手势违例_篮球裁判手势连罚规则视频

    篮球裁判手势连罚规则视频_篮球裁判手势违例_蓝球判罚手势

    蓝球判罚手势_篮球裁判手势违例_篮球裁判手势连罚规则视频

    篮球裁判手势违例_蓝球判罚手势_篮球裁判手势连罚规则视频

    蓝球判罚手势_篮球裁判手势连罚规则视频_篮球裁判手势违例

    (7)其他人看着每个小组中的人捍卫的要求

    1)规则概念:

    曼彻斯特的防守意味着,必须将每个防守球员作为防守战术的瞄准和队友。禁止远离应该防守和缩小篮筐的未加入的球员。

    2)规则解释:

    人对人的防守允许捏合球员,不允许球员。当球员处于进攻区域时,球员的防守应在1.5米以内,并且一种防御方法,专注于人,并考虑到人和球的球员;如果涵盖了进攻球员,后卫可以使用防御原则,例如挤压,通过和绕过或使用防御交流;迅速澄清各自的防守球员,并建立一个新的人对人防御系统。

    (8)对负面竞争的惩罚

    所有球员都应在比赛期间积极参与整个团队的进攻和防守。在进攻期间,如果一支球队的多个球员拉起球队,一再不主动参加进攻,并且总是依靠某个球队参加单打比赛,则裁判可以惩罚进攻球队以违反侵犯和交换球权利。在防守时,尤其是对于U10及以下年龄段的年龄段时,握住球的球员在前两个季度进入前场,然后返回后场来推迟比赛。第一次发生时,裁判警告教练。当第二次及后发生时,当场裁判确定它正在延迟游戏,并使用明确的手势将5秒钟的倒计时倒计时。当时,违法行为被称为并交换了球。其他负面比赛由现场裁判确定,他们可以直接呼吁违反和交换球权利。

    (9)在小组以下U11和U11获胜部的规则

    1)规则概念:U6/U7/U8/U9/U10/U11组中没有加时赛。比赛结束后,如果双方分手比赛,获胜者将通过罚球确定。

    2)罚球要求:U6组的双方都保留了3位球员,双方在U7/U8/U9/U10组中都保留了4位球员,并且U11组中的双方都在球场上保留5名球员,以决定胜利或击败比赛。

    3)罚球过程:

    一个。每一方都会在球场上派遣一名球员,以选择弹奏者或硬币猜测的罚球戒指或罚球订单。一侧将首先选择罚球戒指,然后另一侧可以先选择罚球或罚球。如果一侧首先选择罚球或罚球,则另一侧可以选择罚球环。

    b。双方的球员交替罚球,打出1个进球,并得分1分,直到决定比赛。

    c。比赛的最终成绩是第四节末得分的总和,罚球得分得分。

    d。如果双方的球员依次进行点球射手之后未能决定获胜者,那么第二轮和之后将采用1对1的金球结局结局结局结局结局结局结局结局结局结局结局结局结局结局结局结局最终结局结局最终结局,结局结局结局结局结局结局结局结局结局最终大结局大结局大结局大结局结局结局结局结局结局,结局结局最终结局结局结局大结局大结局结局结局结局结局结局最终结局结局结局结局。结局结局结局结局结局结局结局结局结局结局结局结局结局结局结局结局结局大结局大结局大结局大结局大结局大结局大结局结局结局结局结局结局最终决赛

    (10)将球投入U10和U10以下的U10组的边界的要求

    篮球裁判手势违例_蓝球判罚手势_篮球裁判手势连罚规则视频

    在比赛的第二,第三和第四季度开始之前的投掷球,两次罚球的投掷球以及比赛的最后2分钟的暂停后与前场的投掷球都在录音站对面的中线延伸线执​​行。

    (11)当比赛中的任何球队因某种原因无法继续比赛时,比赛就会中断,如果比赛在5分钟后未重新启动,裁判可以宣布比赛的结束。

    蓝球判罚手势_篮球裁判手势违例_篮球裁判手势连罚规则视频

    3.胜利或失败关系的决定

    每个球队赢得一场比赛,得到10分,输掉一场比赛,得到7分,得到0分。如果排名排名中的两个团队的得分相同,则排名是由两支球队之间的胜利或失败关系决定的。如果两个以上团队之间的比赛点相同,则排名将按以下顺序排列:

    (1)根据它们之间的净得分,较高的分数在顶部;

    (2)根据他们之间竞争的(总数)得分,较高的竞争分数首先排名;

    (3)根据他们在所有比赛中的净得分,较高的分数位于顶部;

    (4)在所有比赛中,较高的(总数)分数排名第一;

    (5)如果在应用这些标准时无法确定排名,请抽出大量决定。

    (四)

    入场排名和奖励设置

    1。奖励团队奖杯和每个小组冠军,联赛和第三名的个人奖励证书;

    2。授予其余团队的每个球员赢得或团队奖励证书;

    3。每个小组都有以下个人奖项

    (1)MVP 1最有价值的球员;

    (2)得分国王之一,篮板国王,援助国王,窃取国王,阻止国王和三分王(在U6/U7/U8/U8/U9/U10/U11组中没有三分王单奖)。

    4。奖项,例如杰出教练,杰出裁判,杰出的技术统计学家。

    (五)

    奖励选择方法

    1。MVP最有价值的球员(每组中选出1人)

    从每个小组的冠军球队中的球员中进行选择。如果球员在所有比赛中的个人效率值中排名第一,则如果效率值相同或差异为1.0(不包括),则所有比赛的总分是主要的参考值,并且将选择更多总分。

    2。每个技术统计个人奖项(每个组都选择1个人和每个单独奖励)

    (1)根据参加小组阶段的参与球员的技术统计数据,有6个项目(得分,三分球,篮板,篮板,助攻和抢断);

    (2)您必须在参加选拔赛之前,必须在团队的比赛总数中玩超过2/3(包含)。根据实际参与的游戏数量,将平均进行技术统计数据,并选择最高平均水平的游戏统计数据。如果平均数量相同,则出现的数量将是主要的。如果外观数量相同,则将通过比赛之间的获胜或失去关系来确定。

    3。出色的教练

    (1)每组前三支球队的主教练;

    (2)在比赛中表现出良好的体育道德和专业品质,没有不合理的吸引力,没有罢工等,并且没有因违反竞争风格和纪律而受到组织委员会的惩罚。

    4。出色的裁判(在每个比赛区域中选出5个)

    (1)强大的意识形态和工作风格,良好的专业品质和职业道德;

    (2)精致的业务,强大的独立裁判能力,并能够更好地掌握现场游戏的平稳性和兴奋;

    (3)认真研究业务,保持积极的工作态度,公平,准确和稳定的执法,并具有良好的心理前景;

    (4)遵守活动的所有管理条例。在整个裁判工作中,判决中没有有明显的错误和遗漏,并且没有因违反竞争方式和纪律而受到组织委员会的惩罚。

    5。出色的技术统计学家(在每个比赛区域中选出5个)

    (1)积极的工作态度和良好的心理前景;

    (2)这项工作是认真的,现实的,公平的,准确的,并且没有诸如误解或缺少数据的问题,并且没有受到运动队的质疑或抱怨。

    (六)

    投诉和纪律

    为了加强文明体育场的建设,必须根据主教练的程序来处理体育场中的任何事件;助理教练,球员,父母和团队成员都由主教练管理。组织委员会将上述人员整体视为。如果发生上述整个违规行为中的任何一方,主教练和参与的团队应承担违法的后果,主教练和团队应在比赛中,之中和之后进行惩罚(包括但不限于技术犯规,因剥夺比赛的资格和中止犯规等)。

    组织委员会成立了一个纪律仲裁委员会,这是惩罚违反法规和纪律的最高权力。它有一个部门组织委员会和部门纪律仲裁委员会,该委员会负责监督,检查和惩罚参与团队的资格以及违反法规和纪律的条件。

    1。上诉程序

    在比赛中,如果一支球队认为现场裁判的惩罚,比赛中的球员资格或比赛会影响最后一场比赛,则应根据以下上诉程序提出上诉:

    (1)球队的主教练在比赛结束后的15分钟内通知了比赛区的裁判。他的团队对游戏结果提出了投诉,并在记录表的左下方的投诉签名办公室签署了上诉,并将1,000元人民币的上诉费移交给了裁判。

    (2)团队应在比赛后3小时内向裁判裁判提供书面上诉文本和视频证据,并详细说明情况。收到材料后,团队裁判裁判裁判的裁判将根据团队提供的上诉材料进行验证;

    (3)收到报告后,竞争区域的裁判将在48小时内回复仲裁结果,仲裁结果将是最终结果。

    注意:1)如果上诉成功,上诉小组将退还1,000元的上诉费。如果上诉失败,上诉费将不会退款;

    2)投诉必须按顺序满足上述条件,并在两个时间节点之前提交相关材料。如果每次节点都超过投诉,则投诉将不再接受。

    2。对各种违反纪律和法规的惩罚

    (1)对资格问题的处罚

    1)如果在比赛前的参与团队成员的资格和证据是确定性的,则违反者对参与团队成员的资格将立即取消,并且可能无法替换。由于参与团队成员的资格,当团队中的人数低于注册要求时(U6组中有6人,U7/U8/U9/U10组中的8人,U11/U12/U13/U13/U14/U16组中的10人不允许参与;

    2)如果团队教练在比赛中质疑对手球员的身份和资格,则他或她可以在比赛后15分钟内提出上诉,提交书面申请和相关证书,以及竞赛区的裁判将验证并发表意见。如果教练拒绝比赛,裁判有权避免球队。

    3)如果在比赛期间和之后发现参与团队成员的资格受到侵犯,则将在调查,证据收集和验证之后给予以下处罚:

    参加参与球员的资格将被违反,所有团队成绩和排名将被取消,并且该团队的主教练和相关球员将因禁止参加2024 - 2025年NYBO青年篮球比赛的所有比赛而受到惩罚。

    (2)对竞争和纪律问题的惩罚

    1)如果教练和团队成员在比赛期间提出惩罚,指责或侮辱裁判,干扰游戏的正常进展,或者去录音站提出问题或侮辱录音站以造成不利影响,则教练将在第一次警告时受到技术犯规的惩罚。教练将被取消指导比赛的资格,并在比赛的其余部分留在球场上。侮辱裁判将直接将教练或球员从比赛中取消资格;

    2)如果教练或球员在球场上或场外战斗或身体冲突,他们将立即取消现场比赛的资格和现场指挥,而教练,球员或俱乐部被禁止参加此游戏之日起一年内参加NYBO青年篮球的所有公开赛;

    3)当一侧出于某种原因拒绝游戏并导致游戏中断时,游戏已经持续了5分钟。被认为是在这场比赛中被解雇的球队,并将被视为弃权。值班裁判可以宣布比赛的结束。分数为0到20,总数为0分;

    4)对于在比赛中造成麻烦,罢工或打伪造球的球队,禁止在此比赛之日起一年内参加一年之内的NYBO青年篮球比赛。

    5)当球场上发生冲突时,团队教练,团队负责人,替补席和随行人员不得进入比赛场地。上述人员属于主教练的职责和管理范围。如果有任何违规行为,总教练将被判处技术犯规,相关人员将被取消比赛/观看资格的资格。组织委员会还将批评所涉及的俱乐部和教练,并根据后果的情况和严重程度对其进行惩罚;

    6)在球队的比赛中,总教练是唯一的负责人和球队的发言人,所有争端和决定都是由主教练单独处理的。 NYBO组织委员会希望,所有父母和观众在比赛期间都会为孩子们建立良好的体育道德,并共同营造出良好的青年体育氛围。我希望所有父母都可以为所有的孩子和团队加油,为所有的孩子和团队加油和支持,维持成年人的情绪有效管理,并为所有孩子树立一个很好的榜样。

    (7)NYBO青年篮球公开组织委员会应为本法规所涵盖的问题进行补充和修订。

    (8)解释这项比赛规则的权利属于NYBO青年篮球公开组织委员会。

    版权声明:本文内容由互联网用户自发贡献,该文观点仅代表作者本人。本站仅提供信息存储空间服务,不拥有所有权,不承担相关法律责任。如发现本站有涉嫌抄袭侵权/违法违规的内容, 请联系本站,一经查实,本站将立刻删除。如若转载,请注明出处:http://www.cggzpj.com/html/tiyuwenda/13476.html

    加载中~

    相关推荐

    加载中~